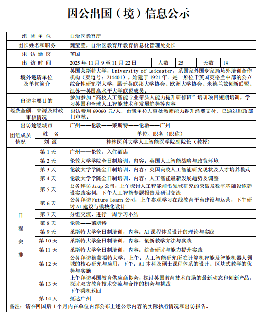
为贯彻落实自治区《关于加快推动人工智能高质量发展的决定》,推动我区高校人工智能专业建设,经国家外国专家局批准立项,应英国莱斯特大学的邀请,自治区教育厅将于2025年11月9日—22日组织“高校人工智能专业带头人能力提升研修班”赴英国培训项目,我单位刘源同志将随团赴英参加培训。
根据中央因公临时出国(境)的有关文件规定和自治区因公临时出国(境)管理工作的要求,现将出访人员身份信息、公务安排、经费预算和来源、行程安排、境外邀请单位等信息在https://www.glmu.edu.cn/进行公示,公示期从2025年9月26日至10月9日止,共5个工作日。如对公示内容有异议,请以书面形式,并署真实姓名和联系地址,于2025年10月9日前邮寄或直接送至桂林医科大学国际合作与交流处(直接送达以送达日期为准;邮寄以邮戳到达日期为准)。地址:桂林市临桂区致远路1号桂林医科大学国际教育交流中心,邮政编码:541199,联系电话:0773-5898332。
如认为上述人员涉及违纪违法行为,举报电话:0773-5895235。书面举报:署真实姓名和联系电话,于2025年10月9日前邮寄或直接送到桂林医科大学纪检监察组(直接送达以送达日期为准;邮寄以邮戳到达日期为准)。地址:桂林市临桂区致远路1号桂林医科大学明德楼426办公室,邮政编码:541199。
群众如实反映情况受法律保护。
桂林医科大学
2025年9月26日
