办事指南

当前位置: 部门首页 > 办事指南 > 正文

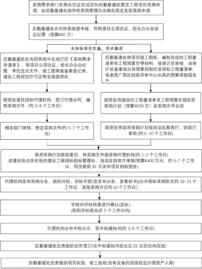
桂林医科大学工程、货物、服务采购项目流程图

发布日期:2025-08-27    作者:国有资产管理处     来源:国有资产管理处

工程类招标采购项目流程图(预算≥20万)

 


 


货物、服务类招标采购项目流程图(预算≥20万)

 

 

 


备注:

1.公开招标采购公告期限为5个工作日,自招标文件发出到投标截止日不得少于20日;竞争性磋商自磋商文件发出之日起至供应商提交首次响应文件截止日不得少于10日;竞争性谈判自谈判文件发出之日起至供应商提交首次响应文件截止日不得少于3个工作日。如在以上招标采购期限内投标单位或供应商提出质疑或投诉,招标采购时间相应顺延。

2.各项目预算确定后,各采购申请部门将《桂林医科大学采购意向公开表》报国资处,以在广西政府采购网进行采购意向公开。

版权所有:桂林医科大学国有资产管理处

校址:环城北二路109号 邮编:541004 电话:0773-5899919 传真:0773-5899919 电子邮箱:gzc@glmc.edu.cn