一、申请章程解释的要求
学校师生员工及利益相关方,对执行或适用中有疑义或异议的章程条文,需要进一步解释以明确具体含义的,应以书面形式向学校党委办公室提出,并说明发生疑义或异议所涉及的条文及申请解释的理由。
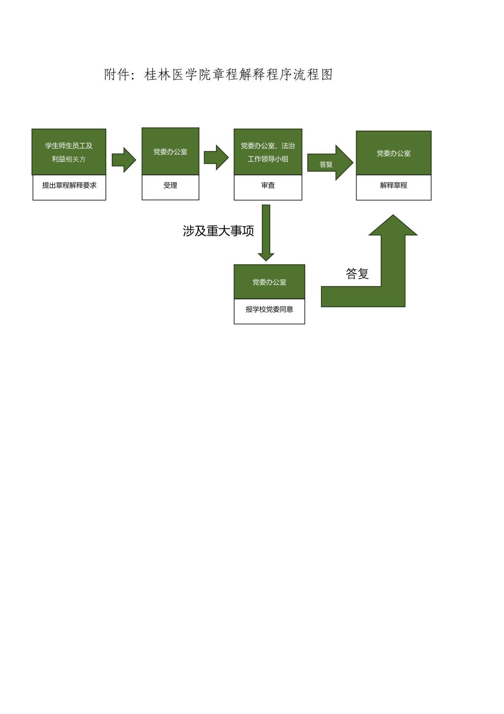
二、章程解释程序
1.受理。由党委办公室受理解释申请。
2.审查。由党委办公室联合学校法治工作领导小组办公室对解释申请加以审查。
3.答复。经审查后,认为不需要作进一步解释的,应及时告知申请人并说明理由。认为有必要作进一步解释的,且在职权范围内能够解释的,由党委办公室给予答复;其中涉及重大事项的,报学校党委同意后作出解释。
