新型冠状病毒的检测方法主要包含核酸检测、抗体检测、抗原检测几种方法。由于抗原检测检出率较低,目前新冠检测主要集中在抗体和核酸检测。核酸检测目前是新型冠状病毒检测的“金标准”,具有早期诊断、灵敏度和特异性高等特点;但抗体检测操作便捷、检测迅速,可作为核酸诊断的补充手段,但由于抗体检测“假阳性”和“假阴性”的局限性,不适合用于复工复产复学等普通人群筛查,也不适用于在低流行地区的流行病学调查。
一
核酸检测
所有生物除朊病毒外都含有核酸,核酸包括脱氧核糖核酸(DNA)和核糖核酸(RNA)。新型冠状病毒(2019-nCoV)属于Beta冠状病毒属(Betacoronavirus),该病毒是蛋白包裹的单链正链RNA病毒,寄生和感染高等动物(包括人)。病毒中特异性RNA序列是区分该病毒与其它病原体的标志物,新型冠状病毒出现后,我国科学家已经成功发现了新型冠状病毒中的特异性核酸序列。如疑似患者样本中能检测到新型冠状病毒的特异性核酸序列,则认为该患者可能被新型冠状病毒感染。
新型冠状病毒常用的核酸诊断方法有两种:病毒核酸特异基因检测和病毒基因组测序。最常见的检测新型冠状病毒特异性核酸序列的方法是荧光定量PCR(聚合酶链式反应)。由于新型冠状病毒是RNA病毒,试剂盒检测基本都采用反转录加实时聚合酶链式反应法(RT-PCR),扩增病原体的核酸 (RNA) ,同时通过荧光探针实时检测扩增产物。在PCR反应体系中,包含一对特异性引物以及一个Taqman探针,该探针为一段特异性寡核苷酸序列,两端分别标记了报告荧光基团和淬灭荧光基团。探针完整时,报告基团发射的荧光信号被淬灭基团吸收;如反应体系存在靶序列,PCR反应时探针与模板结合,DNA聚合酶沿模板利用酶的外切酶活性将探针酶切降解,报告基团与淬灭基团分离,发出荧光。每扩增一条DNA链,就有一个荧光分子产生。荧光定量PCR仪能够监测出荧光到达预先设定阈值的循环数(Ct值)与病毒核酸浓度有关,病毒核酸浓度越高,Ct值越小。不同生产企业的产品会依据自身产品的性能确定本产品的阳性判断值。

由于每个RT-PCR反应需要2个小时左右才出结果,因此,试剂盒在开发时一般都针对病毒序列中高度保守的2-3个序列比如编码replicase(复制酶)或者necleocapsid(核蛋白衣,核鞘)的核酸序列设计引物,但是各个方法用的序列都不完全相同。一些方法使用multiplex,也就是把多个目标序列在同一反应管中扩增;另一些采用分步,先用一个目标序列筛查,阳性后再用另一个序列确认,这样可以有效缩短整个流程时间,加快检测速度。另外RNA病毒变异很快,用多个保守目标序列可以防止病毒变异造成的假阴性。
目前批准产品均基于新型冠状病毒基因组中开放读码框1a/b(open reading frame 1ab,ORF1ab)、包膜蛋白(Envelope protein,E)和核衣壳蛋白(nucleocapsid protein,N)进行选择。不同产品的检测原理基本一致,但是其引物、探针设计存在不同,有单靶区段(ORF1ab)、双靶区段(ORF1ab、N蛋白)、三靶区段(ORF1ab、N蛋白和E蛋白)的检测和判读差别。一般检测位于病毒ORF1ab和N基因上的两个靶标,同一份标本需满足双靶标阳性或重复检测为单靶标阳性或两种标本同时满足单靶标才能确认SARS-CoV-2病毒核酸阳性。

检测程序需要经过五个步骤,取样、留样、保存、核酸提取、上机检测。首先根据试剂盒说明书进行样本采集,样本类型包括咽拭子、鼻拭子、痰液、支气管灌洗液、肺泡灌洗液等。由于RNA易降解,因此,采集样本时使用无RNA酶的拭子和无RNA酶的储存管。获得患者样本后,需尽快进行检测,如无法立即检测需要进行低温封装,并送到专门的检测机构进行检测。检测机构收到样本后,对样本进行核酸提取,核酸提取试剂应使用批准产品说明书中指定的核酸提取试剂盒。最后是荧光PCR核酸检测,也就是上机器检测,将提取物进行荧光PCR扩增反应,需要70—80分钟。

二
抗体检测
病毒侵入人体后,人体会产生相应的特异性抗体进行防御。免疫球蛋白是机体在抗原物质刺激下由浆细胞产生的一类能与抗原特异性结合的血清活性成分,根据分子结构和抗原特异性的不同,将免疫球蛋白分为五类:IgG、IgA、IgM、IgD、IgE。

抗原初次进入机体后,经过一定的潜伏期产生浆细胞并合成分泌抗体。最早出现的是IgM,但该抗体维持时间短、浓度低、亲和力较低,在血中持续数日至数周,是急性期感染的诊断指标;在IgM接近消失时,IgG的含量达到高峰,IgG产生晚,但浓度高、维持时间长、亲和力高,血清IgG阳性提示感染中后期或既往感染,当数月乃至数年再次接触相同抗原时,最初原抗体量稍有下降,可能是由于一部分原有抗体被再次进入的抗原所结合,从而暂时降低了抗体含量,但短期内抗体含量迅速增加,可能比原来抗体含量高数倍至数十倍,以IgG为主,在体内持续时间也长,IgM很少增加。

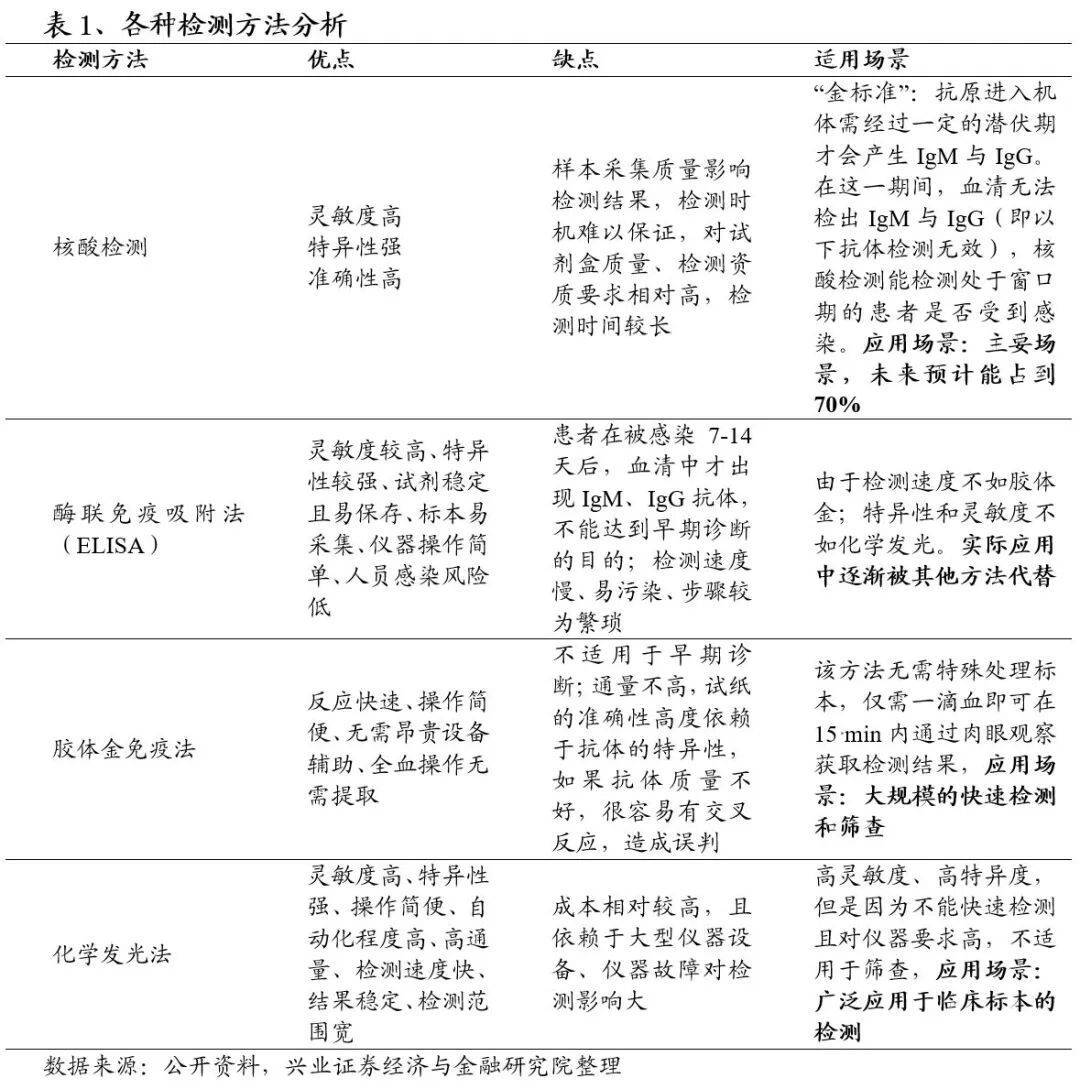
本次疫情中,通过研究者对COVID-19患者进行研究发现,病毒侵入人体后,IgM抗体大约需要5-7天产生,IgG抗体在10-15天时产生。2020年3月4日,国家卫生健康委员会发布了最新版本的《新型冠状病毒肺炎诊疗方案(试行第七版)》在原有诊疗方案的基础上增加了血清学检测,作为确诊病例和疑似病例的诊断依据之一。血清学检测便是通过检测血液样本中的特异性抗体IgM和IgG的存在及含量,来间接判断体内有无病毒及病毒感染情况。目前临床中常用的抗体血清学检测方法有3种:酶联免疫吸附试验法、化学发光免疫分析法、胶体金免疫层析法。
ELISA是一种结合抗原、抗体特异性反应和酶对底物高效催化作用的高敏感性免疫学实验技术。测定时,受检的标本与固相载体表面的抗原或抗体起反应。用洗涤的方法使固相载体上形成的抗原抗体复合物与液体中的其他物质分开。再加入酶标记的抗原或抗体,也通过反应结合在固相载体上。固相上的酶量与标本中的受检物质的量成比例。加入酶反应底物后,底物被催化成有色产物,产物的量与标本中受检物质的量直接相关。所以,可根据呈色的深浅进行半定量或定性分析。该检测方法灵敏度较高,载体标准化难度较低,但检测速度慢、易污染、步骤较为繁琐。在实际应用中,需要根据抗原抗体的特性设计不同的检测法,目前有双抗体夹心法、免疫抑制法、竞争法、直接法&间接法等类型。

是以胶体金为示踪标志物,应用于抗原抗体检测的一种新型免疫标记技术,氯金酸(HAuCl4)在还原剂作用下,可聚合成一定大小的金颗粒,形成带负电的疏水胶溶液。由于静电作用而成为稳定的胶体状态,故称胶体金。胶体金试纸,是将胶体金标记的生物大分子在PVC材质的试纸固定,留加样孔,并设检测线和质量控制线。在加样孔上加入样品后,再滴加液体介质,试纸上进行层析。根据试纸上的免疫反应发生结果,即胶体金位置是否有红色条带出现判断检测结果。

该方法无需特殊处理标本,仅需一滴血即可在15 min内通过肉眼观察获取检测结果,突破了现有检测技术对人员、场所的限制,缩短检测时间,操作方便快速,在基层医疗单位及现场检测中广泛使用。目前针对新型冠状病毒,已经报道的有两种胶体金试纸,一种是检测新型冠状病毒的抗原-双抗体夹心法,另一种是检测患者血液里特异性针对新型冠状病毒的IgM抗体-IgM捕捉法。在疫情暴发期,需要大规模做阳性检测时,适合使用总抗检测,同时联卡操作也比较简单,只需要操作一次,而分开检测需要滴加两次样,用两次卡。
化学发光免疫分析法是将高灵敏度的化学发光测定技术与高特异性的免疫反应相结合,用于各种抗原、抗体、激素等检测。该法灵敏度高于 ELISA,具有特异性强、线性范围宽、结果稳定、操作简化等特点,广泛应用于临床标本的检测。但是该方法对设备、操作、使用环境的要求比较高,使用时需要配套的化学发光仪器。
抗体检测的灵敏度和特异度:灵敏度反映诊断试验检出感染者的能力,若过低,会出现较多假阴性结果,影响疾病的诊断、干预和预后,严重可导致患者过早死亡;特异度衡量诊断试验正确判断非感染者的能力,若过低,则会出现较多假阳性结果,导致医疗资源的浪费,并造成患者及群众的焦虑和恐慌。因此,具有较高灵敏度和特异度是抗体检测技术的应用基础。
三
不同检测方法优缺点对比
与抗体血清学检测相比,核酸检测能够检测到处于窗口期的患者,及早发现感染者,是新型冠状病毒检测的“金标准”,但是对检测设备或平台要求较高,高灵敏度的RT-PCR仪价格昂贵,对实验室的洁净度和操作人员要求也较高。此外,核酸检测耗时较长,考虑到样本运输、样本积压的情况,通常最快24小时才可以报告结果。
与核酸检测相比,抗体血清学检测的血液标本更易获取且标本质量有保证、操作简单快捷、很大程度上降低了医护人员在标本采集和检测过程中被感染的风险、更易于基层实验室展开筛查工作等。如果说核酸检测病毒的核糖核酸(RNA),是病毒存在的直接证据,那么抗体检测的就是患者血液中被刺激产生的抗体,是间接证据,对临床有提示作用。当核酸检测阴性时,将IgM和IgG抗体检测增加进去,可以弥补核酸检测容易造成漏诊的缺点。

目前市场上主流的抗体检测方法学是化学发光,但化学发光平台对设备、操作、使用环境的要求比较高。对比核酸检测,化学发光的核心优势就是取样及操作简易,但没有快速检测的优势。针对于普通筛查或者说针对于非发达国家,胶体金检测方法对人员、场地、设备要求都非常低,适用于大规模的快速检测。国际企业如罗氏、雅培等在胶体金方面是没有技术储备的,实际上全球的胶体金检测(包括新冠肺炎、传染病、流感、疟疾、性病等)大部分的供应量还是在中国。
四
检测结果分析
抗原进入机体需经过一定的潜伏期才会产生IgM与IgG。在这一期间,血清无法检出IgM与IgG,核酸检测能检测处于窗口期的患者是否受到感染。而抗体检测在取样过程和检测时间等方面都有核酸检测无法相比的优势。因此在实际检测过程中需要二者联合检测,综合判读,弥补不足。根据中国官方文件的建议,核酸检测用于检测是否受试者携带病毒,而抗体检测用于核酸检测结果阴性的疑似患者补充检测或者联合核酸检测。新冠病毒感染检测由以核酸为主的阶段,转变为核酸、抗体协同检测阶段。
根据武汉大学人民医院检验科徐万洲等医生在2020年2月27日发表的《血清2019新型冠状病毒IgM和 IgG 抗体联合检测在新型冠状病毒感染中的诊断价值》文献中的研究:该研究采用回顾性研究方法,收集 2020 年 1 月 20 日至 2020 年 2 月 17 日在武汉大学人民医院就诊的门诊和住院患者 284 例,其中 205 例为新型冠状病毒肺炎患者,包括 2019-nCoV 核酸检测阳性的确诊患者186例,以及 2019-nCoV 核酸检测阴性但临床症状和CT检测结果符合《新型冠状病毒肺炎防控方案(第五版)》患者19例,作为病例组。排除新型冠状病毒肺炎的其他疾病患者79例,作为对照组。
采用全自动化学发光免疫分析技术对所有研究对象进行血清2019-nCoV IgM和IgG抗体检测,将 284 例研究对象 2019-nCoV IgM 和 IgG 抗体检测结果和核酸检测结果进行比较:2019-nCoV 抗体检测的阳性预测值为95.63%(197/206),阴性预测值为 91.03%(71/78),2019-nCoV 核酸检测的阳性预测值为 100%(186/186),阴性预测值为 80.61%(79/98)。2019-nCoV 抗体和 2019-nCoV 核酸诊断 2019-nCoV 感染的总符合率为 88.03%(250/284)。经 χ2检验,两种指标诊断 2019-nCoV 感染的差异有统计学意义(χ2=151.99,P<0.05)。对 19 例具有 COVID-19 临床症状及 CT 影像学特征但核酸检测阴性的临床确诊患者血清学检测发现,2019-nCoV IgM 抗体呈阳性反应16 例(84.21%),2019-nCoV IgG 抗体呈阳性反应18例(94.74%)。

结果显示:血清2019-nCoV IgM和2019-nCoV IgG的临床敏感度分别为70.24%(144/205)和96.10% (197/205),临床特异度分别为96.20%(76/79)和 92.41%(73/79)。2019-nCoV 抗体检测的阳性预测值为 95.63%(197/206),阴性预测值为91.03%(71/78),2019-nCoV核酸检测的阳性预测值为100% (186/186),阴性预测值为80.61%(79/98)。2019-nCoV抗体检测和2019-nCoV 核酸诊断2019-nCoV感染的总符合率为 88.03%(250/284)。得出结论:血清 2019-nCoV IgM和IgG联合检测可作为新型冠状病毒感染的有效筛查和诊断指标,是新型冠状病毒肺炎核酸检测假阴性的有效互补。
在2020年3月4日发布的《新型冠状病毒肺炎诊疗方案(试行第七版)》中,明确将抗体检测结果纳入确诊病例的诊断标准,以及疑似病例的排除标准。如果疑似病例血清特异性IgM和IgG抗体阳性,IgG抗体由阴性转为阳性或恢复期较急性期有4倍及以上升高,则可以诊断其感染了新冠病毒。疑似病例的排除标准,需要同时满足病毒核酸检测结果阴性,以及发病7天后新冠病毒IgM和IgG抗体仍为阴性两个条件。

2020年2月21日,国家卫健委印发《新型冠状病毒肺炎防控方案(第五版)》,在实验室检测技术指南中明确指出,核酸检测结果阴性不能排除新冠病毒感染,需要排除可能产生假阴性的因素。具体因素包括:样本质量差,比如口咽等部位的呼吸道样本;样本收集的过早或过晚;没有正确保存、运输和处理样本;技术本身存在的原因,如病毒变异、PCR抑制等。
根据国家卫健委临床检验中心信息,在被感染者中检出核酸,需同时满足以下四个条件:
- 被感染者的细胞中有一定量的病毒。不同病程、不同病情患者机体中的病毒存在量可能不同,已有病毒感染,但由于在相关部位采集不到病毒或采集到的病毒量太少,以致现有方法检测不到,也称窗口期。
- 采集标本时,必须采集到含有病毒的细胞。采集部位不当,如采集口咽拭子时,采集深度不够;采集鼻咽拭子没有采到鼻腔深处等,采集到的细胞可能大部分都不含病毒,即可能造成假阴性。
- 可靠的体外诊断试剂。国家卫健委临床检验中心也表示,部分厂家的试剂产品由于研发时间短,也没有使用已知临床样本进行必要的性能确认,可能存在对试剂优化不充分以及试剂批间差异大等问题。从试剂方面分析原因,可能与试剂引物设计有关,也可能与各位点检测灵敏度相关。
- 规范的临床核酸检测实验室(合理的分区、有能力的检测人员和严格的质量管理体系)。除了检测试剂本身,实验室规范与否也会对检测结果产生重要影响。标本运输保存条件、临床实验室的规范操作、结果判读和质量控制等都是保证检测结果准确可靠的关键因素。

检测特异抗体也可以明确患者是否“近期或既往感染过新型冠状病毒”,有助于核酸检测阴性但临床上疑似患者的确诊。但是特异抗体检测阳性不能像病毒核酸检测阳性一样作为病毒感染的“金标准”,因为抗体检测容易受到血液标本中的一些干扰物质,如类风湿因子、非特异IgM、溶血所致的高浓度血红蛋白等的存在而出现“假阳性”结果。
- 溶血或红细胞标本:红细胞的细胞内液中各种酶可与底物发生非特异性反应,且血红蛋白中亚铁血红素与HRP活性类似,可催化底物,造成ELISA检测假阳性;检测区堆积形成颜色较浅的非特异性条带,干扰目视法判定胶体金试纸结果。
- 纤维蛋白的影响:由于标本凝集不全或离心转速过低、时间太短,血清中的纤维蛋白未完全析出,形成的块状或絮状物堵塞洗板机头。
- 细菌污染标本:菌体内可能含有内源性HRP,造成ELISA假阳性结果;此外,疏水性的菌体碎片与金标粒子或捕捉抗体发生结合,影响 GICA判读。
- 患者自身原因:体内存在自身抗体、嗜异性抗体等,如患有某些基础疾病或免疫功能异常,或长期服用某种药物,可产生异常蛋白抗体或特殊物质,如类风湿因子、甲胎蛋白、补体等,具有一定吸附作用,造成抗体检测假阳性。


五
国内新冠检测试剂盒需求测算
根据国内CDC等机构数据统计,截至2020年3月底,国内新冠检测数量(含核酸及抗体检测)在1500万人份以上,包含确诊患者、高危人群以及疑似病例的排除等,其中国内确诊患者从确诊到出院全流程至少需要检测5次。根据草根调研数据,核酸检测收费国内基本上在150元-270元(各地区及检测机构有所差异,主要分为医院和第三方检测机构,第三方检测机构价格高于医院),抗体检测收费在100元左右,绝大多数医保承担,部分自费隔离患者自己承担。
4月24日,湖北省在全国范围内率先开始新冠病毒检测试剂集中采购。4月26日,湖北省药械集中采购服务平台发布《湖北省新型冠状病毒相关检测试剂集中采购拟中选企业公示》,本次湖北新冠病毒检测试剂集采共有19家企业申报竞价,其中14家申报核酸检测试剂组,5家申报抗体检测试剂组。结果共有4家企业中标核酸检测试剂盒(迈克生物、达安基因、武汉明德生物、华大生物),2家企业中标检测试剂盒(珠海丽珠、南京诺唯赞),采购执行周期原则上为1年。
我们以中标公司报价的平均值作为检测试剂的平均出厂价,计算得出核酸检测产品平均出厂价为21.417元,抗体检测产品平均出厂价13.393元。我们预计后续其他省份也将陆续开展集采工作,新冠检测收费价格也将对应下降。

对于2020年国内新冠检测的需求测算,我们分为以下四个假设:
1)医院现存确诊患者以及住院、陪护等检测:根据国家发布的《新冠肺炎诊疗方案第七版》中的相关规定,保守估计现存确诊患者每人治愈出院前进行两次核酸检测,共需2280次检测。我们还要关注医院住院病人以及陪护人员的情况,全国多地都出台了对住院患者及陪护人员进行新冠肺炎检测的政策,例如黑龙江省政府规定4月16日起二级及以上医疗机构对所有入院患者和陪护人员开展核酸和血清抗体检测,浙江大学医学院附属第二医院对3000多位住院病人开展新型冠状病毒核酸检测和新型冠状病毒血清抗体检测,做到应检尽检。对这部分人群的测算,首先根据2016-2018年每年医院入院人数保守估计2020年将达到20216万人次,假设一个患者有一名人员陪同,他们都将进行一次检测,推测得到检测需求量为40432万次。与此同时,假设每位医护人员进行2次检测,那么推算共需要2400万次。
2)境外输入检测:当前国内疫情防控积极向好的态势来之不易,对于境外输入环节的防控坚决不能放松。北京、上海等多个入境点城市都发布了对所有入境人员全面落实集中医学观察和核酸检测的规定。根据北京市疾控中心介绍,4月1日至4月13日期间,入境人员累计3122人,据此我们保守估计一个月全国入境人员为2万人。由于全球疫情原因,各个国家对出入境都进行了严格把关,入境人员短期内并不会出现大的增幅。按照2020年剩下8个月计算,假设今年累计入境16万人次,每人进行一次核酸检测,故需要16万次检测。
3)复工、复学检测:许多企业都会组织复工复产的员工进行核酸检测,进一步确保安全性。报道显示,截至4月14日,全国规模以上工业企业平均开工率已达 99%,其它行业也基本复工,还未复工的仅为少数。我们假设还有100万的跨省市复工人员,每人进行一次检测,推算检测需求量为100万次。同时,教师群体以及学生群体也是重点目标人群,不少省市地区在近日宣布将会在开学之后对返校师生进行“核酸检测”,广州已经对20.8万名首批复学的高三、初三师生员工,全覆盖开展核酸检测。根据教育部披露的2018年在校师生的数据,以此为基础进行测算。假设每位师生进行一次核酸检测,预计检测需求量也将达到2.93亿次。
4)常态化检测:当前疫情防控已经进入常态化。日前,上海率先发布了单位或个人可自愿自费预约进行核酸检测的通知,截至4月24日,已经有北京、上海、广州、山西、天津等地公布了新冠检测机构。我们对于自愿检测的人群数量进行了预估,假设东部发达地区的检测比率是5%,中西部地区的检测比率是3%,推算自愿检测需求达到5390万次。
综上,根据我们的推算,国内从目前到今年年底检测需求量共计为77641.42万次,我们假设其中70%为核酸检测,30%为抗体检测。以湖北省中标公司报价的平均值作为出厂价,最终推算得到国内新冠检测的市场规模约为147.59亿元。